1. BeanFactory

当我们显示或者隐式地调用 getBean() 时,则会触发加载 bean 阶段。如下:

1
2
3
4
5
6
7
public class AppTest {
@Test
public void MyTestBeanTest() {
BeanFactory bf = new XmlBeanFactory( new ClassPathResource("spring-config.xml"));
MyTestBean myTestBean = (MyTestBean) bf.getBean("myTestBean");
}
}

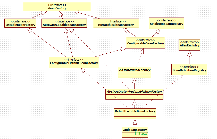
我们看到这个方法是在接口BeanFactory中定义的,我们看下BeanFactory体系结构,如下图所示:

从上图我们看到:  
(1)BeanFactory作为一个主接口不继承任何接口,暂且称为一级接口。
(2)有3个子接口继承了它,进行功能上的增强。这3个子接口称为二级接口。
(3)ConfigurableBeanFactory可以被称为三级接口,对二级接口HierarchicalBeanFactory进行了再次增强,它还继承了另一个外来的接口SingletonBeanRegistry
(4)ConfigurableListableBeanFactory是一个更强大的接口,继承了上述的所有接口,无所不包,称为四级接口。(这4级接口是BeanFactory的基本接口体系。继续,下面是继承关系的2个抽象类和2个实现类:)
(5)AbstractBeanFactory作为一个抽象类,实现了三级接口ConfigurableBeanFactory大部分功能。
(6)AbstractAutowireCapableBeanFactory同样是抽象类,继承自AbstractBeanFactory,并额外实现了二级接口AutowireCapableBeanFactory
(7)DefaultListableBeanFactory继承自AbstractAutowireCapableBeanFactory,实现了最强大的四级接口ConfigurableListableBeanFactory,并实现了一个外来接口BeanDefinitionRegistry,它并非抽象类。
(8)最后是最强大的XmlBeanFactory,继承自DefaultListableBeanFactory,重写了一些功能,使自己更强大。

BeanFactory,以Factory结尾,表示它是一个工厂类(接口), 它负责生产和管理bean的一个工厂。在Spring中,BeanFactory是IOC容器的核心接口,它的职责包括:实例化、定位、配置应用程序中的对象及建立这些对象间的依赖。BeanFactory只是个接口,并不是IOC容器的具体实现,但是Spring容器给出了很多种实现,如 DefaultListableBeanFactory、XmlBeanFactory、ApplicationContext等,其中XmlBeanFactory就是常用的一个,该实现将以XML方式描述组成应用的对象及对象间的依赖关系。XmlBeanFactory类将持有此XML配置元数据,并用它来构建一个完全可配置的系统或应用。

BeanFactory是Spring IOC容器的鼻祖,是IOC容器的基础接口,所有的容器都是从它这里继承实现而来。可见其地位。BeanFactory提供了最基本的IOC容器的功能,即所有的容器至少需要实现的标准。

XmlBeanFactory,只是提供了最基本的IOC容器的功能。而且XMLBeanFactory,继承自DefaultListableBeanFactory。DefaultListableBeanFactory实际包含了基本IOC容器所具有的所有重要功能,是一个完整的IOC容器。

ApplicationContext包含BeanFactory的所有功能,通常建议比BeanFactory优先。

BeanFactory体系结构是典型的工厂方法模式,即什么样的工厂生产什么样的产品。BeanFactory是最基本的抽象工厂,而其他的IOC容器只不过是具体的工厂,对应着各自的Bean定义方法。但同时,其他容器也针对具体场景不同,进行了扩充,提供具体的服务。 如下:

1
2
3
4
5
6
Resource resource = new FileSystemResource("beans.xml");
BeanFactory factory = new XmlBeanFactory(resource);
ClassPathResource resource = new ClassPathResource("beans.xml");
BeanFactory factory = new XmlBeanFactory(resource);
ApplicationContext context = new ClassPathXmlApplicationContext(new String[] {"applicationContext.xml"});
BeanFactory factory = (BeanFactory) context;

基本就是这些了,接着使用getBean(String beanName)方法就可以取得bean的实例;BeanFactory提供的方法及其简单,仅提供了六种方法供客户调用:

  • boolean containsBean(String beanName) 判断工厂中是否包含给定名称的bean定义,若有则返回true
  • Object getBean(String) 返回给定名称注册的bean实例。根据bean的配置情况,如果是singleton模式将返回一个共享实例,否则将返回一个新建的实例,如果没有找到指定bean,该方法可能会抛出异常
  • Object getBean(String, Class) 返回以给定名称注册的bean实例,并转换为给定class类型
  • Class getType(String name) 返回给定名称的bean的Class,如果没有找到指定的bean实例,则排除NoSuchBeanDefinitionException异常
  • boolean isSingleton(String) 判断给定名称的bean定义是否为单例模式
  • String[] getAliases(String name) 返回给定bean名称的所有别名
1
2
3
4
5
6
7
8
9
10
11
12
13
14
15
package org.springframework.beans.factory;  
import org.springframework.beans.BeansException;
public interface BeanFactory {
String FACTORY_BEAN_PREFIX = "&";
Object getBean(String name) throws BeansException;
<T> T getBean(String name, Class<T> requiredType) throws BeansException;
<T> T getBean(Class<T> requiredType) throws BeansException;
Object getBean(String name, Object... args) throws BeansException;
boolean containsBean(String name);
boolean isSingleton(String name) throws NoSuchBeanDefinitionException;
boolean isPrototype(String name) throws NoSuchBeanDefinitionException;
boolean isTypeMatch(String name, Class<?> targetType) throws NoSuchBeanDefinitionException;
Class<?> getType(String name) throws NoSuchBeanDefinitionException;
String[] getAliases(String name);
}

2. FactoryBean

一般情况下,Spring通过反射机制利用的class属性指定实现类实例化Bean,在某些情况下,实例化Bean过程比较复杂,如果按照传统的方式,则需要在中提供大量的配置信息。配置方式的灵活性是受限的,这时采用编码的方式可能会得到一个简单的方案。Spring为此提供了一个org.springframework.bean.factory.FactoryBean的工厂类接口,用户可以通过实现该接口定制实例化Bean的逻辑。FactoryBean接口对于Spring框架来说占用重要的地位,Spring自身就提供了70多个FactoryBean的实现。它们隐藏了实例化一些复杂Bean的细节,给上层应用带来了便利。从Spring3.0开始,FactoryBean开始支持泛型,即接口声明改为FactoryBean的形式。

以Bean结尾,表示它是一个Bean,不同于普通Bean的是:它是实现了FactoryBean接口的Bean,根据该Bean的ID从BeanFactory中获取的实际上是FactoryBean的getObject()返回的对象,而不是FactoryBean本身,如果要获取FactoryBean对象,请在id前面加一个&符号来获取。后面我们会从源码来分析这一块

1
2
3
4
5
6
package org.springframework.beans.factory;  
public interface FactoryBean<T> {
T getObject() throws Exception;
Class<?> getObjectType();
boolean isSingleton();
}

在该接口中还定义了以下3个方法:

  • **T getObject()**:返回由FactoryBean创建的Bean实例,如果isSingleton()返回true,则该实例会放到Spring容器中单实例缓存池中;
  • **boolean isSingleton()**:返回由FactoryBean创建的Bean实例的作用域是singleton还是prototype;
  • **Class getObjectType()**:返回FactoryBean创建的Bean类型。

当配置文件中的class属性配置的实现类是FactoryBean时,通过getBean()方法返回的不是FactoryBean本身,而是FactoryBean#getObject()方法所返回的对象,相当于FactoryBean#getObject()代理了getBean()方法。
例:如果使用传统方式配置下面Car的时,Car的每个属性分别对应一个元素标签。

1
2
3
4
5
6
public class Car {  
private int maxSpeed ;
private String brand ;
private double price ;
//get//set 方法
}

如果用FactoryBean的方式实现就灵活点,下例通过逗号分割符的方式一次性的为Car的所有属性指定配置值:

1
2
3
4
5
6
7
8
9
10
11
12
13
14
15
16
17
18
19
20
21
22
23
24
25
26
import  org.springframework.beans.factory.FactoryBean;  
public class CarFactoryBean implements FactoryBean<Car> {
private String carInfo ;
public Car getObject() throws Exception {
Car car = new Car();
String[] infos = carInfo.split(",");
car.setBrand(infos[0]);
car.setMaxSpeed(Integer.valueOf(infos[1]));
car.setPrice(Double.valueOf(infos[2]));
return car;
}
public Class<Car> getObjectType(){
return Car.class ;
}
public boolean isSingleton(){
return false ;
}
public String getCarInfo(){
return this.carInfo;
}

//接受逗号分割符设置属性信息
public void setCarInfo (String carInfo){
this.carInfo = carInfo;
}
}

有了这个CarFactoryBean后,就可以在配置文件中使用下面这种自定义的配置方式配置CarBean了:

1
<bean d="car"class="com.chenhao.spring.CarFactoryBean" P:carInfo="大奔,600,1000000"/>

当调用getBean(“car”)时,Spring通过反射机制发现CarFactoryBean实现了FactoryBean的接口,这时Spring容器就调用接口方法CarFactoryBean#getObject()方法返回。如果希望获取CarFactoryBean的实例,则需要在使用getBean(beanName)方法时在beanName前显示的加上”&”前缀:如getBean(“&car”);

3. 获取Bean

接下来我们回到加载bean的阶段,当我们显示或者隐式地调用 getBean() 时,则会触发加载 bean 阶段。如下:

1
2
3
public Object getBean(String name) throws BeansException {
return doGetBean(name, null, null, false);
}

内部调用 doGetBean() 方法,这个方法的代码比较长,各位耐心看下:

1
2
3
4
5
6
7
8
9
10
11
12
13
14
15
16
17
18
19
20
21
22
23
24
25
26
27
28
29
30
31
32
33
34
35
36
37
38
39
40
41
42
43
44
45
46
47
48
49
50
51
52
53
54
55
56
57
58
59
60
61
62
63
64
65
66
67
68
69
70
71
72
73
74
75
76
77
78
79
80
81
82
83
84
85
86
87
88
89
90
91
92
93
94
95
96
97
98
99
100
101
102
103
104
105
106
107
108
109
110
111
112
113
114
115
116
117
118
119
120
121
122
123
124
125
126
127
128
129
130
131
132
133
134
135
136
137
138
139
140
141
142
143
144
145
146
147
148
149
150
151
152
153
154
155
156
157
158
159
160
161
162
163
@SuppressWarnings("unchecked")
protected <T> T doGetBean(final String name, @Nullable final Class<T> requiredType,
@Nullable final Object[] args, boolean typeCheckOnly) throws BeansException {
//获取 beanName,这里是一个转换动作,将 name 转换为 beanName
final String beanName = transformedBeanName(name);
Object bean;
/*
*检查缓存中的实例工程是否存在对应的实例
*为何要优先使用这段代码呢?
*因为在创建单例bean的时候会存在依赖注入的情况,而在创建依赖的时候为了避免循环依赖
*spring创建bean的原则是在不等bean创建完就会将创建bean的objectFactory提前曝光,即将其加入到缓存中,一旦下个bean创建时依赖上个bean则直接使用objectFactory
*直接从缓存中或singletonFactories中获取objectFactory
*就算没有循环依赖,只是单纯的依赖注入,如B依赖A,如果A已经初始化完成,B进行初始化时,需要递归调用getBean获取A,这是A已经在缓存里了,直接可以从这里取到
*/
// Eagerly check singleton cache for manually registered singletons.
Object sharedInstance = getSingleton(beanName);
if (sharedInstance != null && args == null) {
if (logger.isDebugEnabled()) {
if (isSingletonCurrentlyInCreation(beanName)) {
logger.debug("Returning eagerly cached instance of singleton bean '" + beanName +
"' that is not fully initialized yet - a consequence of a circular reference");
}
else {
logger.debug("Returning cached instance of singleton bean '" + beanName + "'");
}
}
//返回对应的实例,有些时候并不是直接返回实例,而是返回某些方法返回的实例
//这里涉及到我们上面讲的FactoryBean,如果此Bean是FactoryBean的实现类,如果name前缀为"&",则直接返回此实现类的bean,如果没有前缀"&",则需要调用此实现类的getObject方法,返回getObject里面真是的返回对象
bean = getObjectForBeanInstance(sharedInstance, name, beanName, null);
}
else {
//只有在单例的情况下才会解决循环依赖
if (isPrototypeCurrentlyInCreation(beanName)) {
throw new BeanCurrentlyInCreationException(beanName);
}
//尝试从parentBeanFactory中查找bean
BeanFactory parentBeanFactory = getParentBeanFactory();
if (parentBeanFactory != null && !containsBeanDefinition(beanName)) {
// Not found -> check parent.
String nameToLookup = originalBeanName(name);
if (parentBeanFactory instanceof AbstractBeanFactory) {
return ((AbstractBeanFactory) parentBeanFactory).doGetBean(
nameToLookup, requiredType, args, typeCheckOnly);
}
else if (args != null) {
// Delegation to parent with explicit args.
return (T) parentBeanFactory.getBean(nameToLookup, args);
}
else {
// No args -> delegate to standard getBean method.
return parentBeanFactory.getBean(nameToLookup, requiredType);
}
}
//如果不是仅仅做类型检查,则这里需要创建bean,并做记录
if (!typeCheckOnly) {
markBeanAsCreated(beanName);
}
try {
//将存储XML配置文件的GenericBeanDefinition转换为RootBeanDefinition,同时如果存在父bean的话则合并父bean的相关属性
final RootBeanDefinition mbd = getMergedLocalBeanDefinition(beanName);
checkMergedBeanDefinition(mbd, beanName, args);

//如果存在依赖则需要递归实例化依赖的bean
String[] dependsOn = mbd.getDependsOn();
if (dependsOn != null) {
for (String dep : dependsOn) {
if (isDependent(beanName, dep)) {
throw new BeanCreationException(mbd.getResourceDescription(), beanName,
"Circular depends-on relationship between '" + beanName + "' and '" + dep + "'");
}
registerDependentBean(dep, beanName);
try {
getBean(dep);
}
catch (NoSuchBeanDefinitionException ex) {
throw new BeanCreationException(mbd.getResourceDescription(), beanName,
"'" + beanName + "' depends on missing bean '" + dep + "'", ex);
}
}
}

// 单例模式
// 实例化依赖的bean后对bean本身进行实例化
if (mbd.isSingleton()) {
sharedInstance = getSingleton(beanName, () -> {
try {
return createBean(beanName, mbd, args);
}
catch (BeansException ex) {
// Explicitly remove instance from singleton cache: It might have been put there
// eagerly by the creation process, to allow for circular reference resolution.
// Also remove any beans that received a temporary reference to the bean.
destroySingleton(beanName);
throw ex;
}
});
bean = getObjectForBeanInstance(sharedInstance, name, beanName, mbd);
}
// 原型模式
else if (mbd.isPrototype()) {
// It's a prototype -> create a new instance.
Object prototypeInstance = null;
try {
beforePrototypeCreation(beanName);
prototypeInstance = createBean(beanName, mbd, args);
}
finally {
afterPrototypeCreation(beanName);
}
bean = getObjectForBeanInstance(prototypeInstance, name, beanName, mbd);
}
// 从指定的 scope 下创建 bean
else {
String scopeName = mbd.getScope();
final Scope scope = this.scopes.get(scopeName);
if (scope == null) {
throw new IllegalStateException("No Scope registered for scope name '" + scopeName + "'");
}
try {
Object scopedInstance = scope.get(beanName, () -> {
beforePrototypeCreation(beanName);
try {
return createBean(beanName, mbd, args);
}
finally {
afterPrototypeCreation(beanName);
}
});
bean = getObjectForBeanInstance(scopedInstance, name, beanName, mbd);
}
catch (IllegalStateException ex) {
throw new BeanCreationException(beanName,
"Scope '" + scopeName + "' is not active for the current thread; consider " +
"defining a scoped proxy for this bean if you intend to refer to it from a singleton",
ex);
}
}
}
catch (BeansException ex) {
cleanupAfterBeanCreationFailure(beanName);
throw ex;
}
}

// Check if required type matches the type of the actual bean instance.
if (requiredType != null && !requiredType.isInstance(bean)) {
try {
T convertedBean = getTypeConverter().convertIfNecessary(bean, requiredType);
if (convertedBean == null) {
throw new BeanNotOfRequiredTypeException(name, requiredType, bean.getClass());
}
return convertedBean;
}
catch (TypeMismatchException ex) {
if (logger.isDebugEnabled()) {
logger.debug("Failed to convert bean '" + name + "' to required type '" +
ClassUtils.getQualifiedName(requiredType) + "'", ex);
}
throw new BeanNotOfRequiredTypeException(name, requiredType, bean.getClass());
}
}
return (T) bean;
}

代码是相当长,处理逻辑也是相当复杂,下面将其进行拆分讲解。

3.1 获取beanName

1
final String beanName = transformedBeanName(name);

这里传递的是 name,不一定就是 beanName,可能是 aliasName,也有可能是 FactoryBean(带“&”前缀),所以这里需要调用 transformedBeanName() 方法对 name 进行一番转换,主要如下:

1
2
3
4
5
6
7
8
9
10
11
12
13
14
15
16
17
18
19
20
21
22
23
24
25
26
27
28
protected String transformedBeanName(String name) {
return canonicalName(BeanFactoryUtils.transformedBeanName(name));
}

// 去除 FactoryBean 的修饰符
public static String transformedBeanName(String name) {
Assert.notNull(name, "'name' must not be null");
String beanName = name;
while (beanName.startsWith(BeanFactory.FACTORY_BEAN_PREFIX)) {
beanName = beanName.substring(BeanFactory.FACTORY_BEAN_PREFIX.length());
}
return beanName;
}

// 转换 aliasName
public String canonicalName(String name) {
String canonicalName = name;
// Handle aliasing...
String resolvedName;
do {
resolvedName = this.aliasMap.get(canonicalName);
if (resolvedName != null) {
canonicalName = resolvedName;
}
}
while (resolvedName != null);
return canonicalName;
}

主要处理过程包括两步:

  1. 去除 FactoryBean 的修饰符。如果 name 以 “&” 为前缀,那么会去掉该 “&”,例如,name = “&studentService”,则会是 name = “studentService”。
  2. 取指定的 alias 所表示的最终 beanName。主要是一个循环获取 beanName 的过程,例如别名 A 指向名称为 B 的 bean 则返回 B,若 别名 A 指向别名 B,别名 B 指向名称为 C 的 bean,则返回 C。

3.2 缓存中获取单例bean

单例在Spring的同一个容器内只会被创建一次,后续再获取bean直接从单例缓存中获取,当然这里也只是尝试加载,首先尝试从缓存中加载,然后再次尝试从singletonFactorry加载因为在创建单例bean的时候会存在依赖注入的情况,而在创建依赖的时候为了避免循环依赖,Spring创建bean的原则不等bean创建完成就会创建bean的ObjectFactory提早曝光加入到缓存中,一旦下一个bean创建时需要依赖上个bean,则直接使用ObjectFactory;就算没有循环依赖,只是单纯的依赖注入,如B依赖A,如果A已经初始化完成,B进行初始化时,需要递归调用getBean获取A,这是A已经在缓存里了,直接可以从这里取到。接下来我们看下获取单例bean的方法getSingleton(beanName),进入方法体:

1
2
3
4
5
6
7
8
9
10
11
12
13
14
15
16
17
18
19
20
21
22
23
24
25
26
27
28
29
30
31
@Override
@Nullable
public Object getSingleton(String beanName) {
//参数true是允许早期依赖
return getSingleton(beanName, true);
}
@Nullable
protected Object getSingleton(String beanName, boolean allowEarlyReference) {
//检查缓存中是否存在实例,这里就是上面说的单纯的依赖注入,如B依赖A,如果A已经初始化完成,B进行初始化时,需要递归调用getBean获取A,这是A已经在缓存里了,直接可以从这里取到
Object singletonObject = this.singletonObjects.get(beanName);
//如果缓存为空且单例bean正在创建中,则锁定全局变量,为什么要判断bean在创建中呢?这里就是可以判断是否循环依赖了。
//A依赖B,B也依赖A,A实例化的时候,发现依赖B,则递归去实例化B,B发现依赖A,则递归实例化A,此时会走到原点A的实例化,第一次A的实例化还没完成,只不过把实例化的对象加入到缓存中,但是状态还是正在创建中,由此回到原点发现A正在创建中,由此可以判断是循环依赖了
if (singletonObject == null && isSingletonCurrentlyInCreation(beanName)) {
synchronized (this.singletonObjects) {
//如果此bean正在加载,则不处理
singletonObject = this.earlySingletonObjects.get(beanName);
if (singletonObject == null && allowEarlyReference) {
//当某些方法需要提前初始化的时候会直接调用addSingletonFactory把对应的ObjectFactory初始化策略存储在singletonFactory中
ObjectFactory<?> singletonFactory = this.singletonFactories.get(beanName);
if (singletonFactory != null) {
//使用预先设定的getObject方法
singletonObject = singletonFactory.getObject();
记录在缓存中,注意earlySingletonObjects和singletonFactories是互斥的
this.earlySingletonObjects.put(beanName, singletonObject);
this.singletonFactories.remove(beanName);
}
}
}
}
return singletonObject;
}

接下来我们根据源码再来梳理下这个方法,这样更易于理解,这个方法先尝试从singletonObjects里面获取实例,如果如果获取不到再从earlySingletonObjects里面获取,如果还获取不到,再尝试从singletonFactories里面获取beanName对应的ObjectFactory,然后再调用这个ObjectFactory的getObject方法创建bean,并放到earlySingletonObjects里面去,并且从singletonFactoryes里面remove调这个ObjectFactory,而对于后续所有的内存操作都只为了循环依赖检测时候使用,即allowEarlyReference为true的时候才会使用。

这里涉及到很多个存储bean的不同map,简单解释下:

singletonObjects: 用于保存BeanName和创建bean实例之间的关系,beanName–>bean Instance
singletonFactories: 用于保存BeanName和创建bean的工厂之间的关系,banName–>ObjectFactory
earlySingletonObjects: 也是保存BeanName和创建bean实例之间的关系,与singletonObjects的不同之处在于,当一个单例bean被放到这里面后,那么当bean还在创建过程中,就可以通过getBean方法获取到了,其目的是用来检测循环引用。
registeredSingletons:用来保存当前所有已注册的bean.

3.3 从bean的实例中获取对象

获取到bean以后就要获取实例对象了,这里用到的是getObjectForBeanInstance方法。getObjectForBeanInstance是个频繁使用的方法,无论是从缓存中获得bean还是根据不同的scope策略加载bean.总之,我们得到bean的实例后,要做的第一步就是调用这个方法来检测一下正确性,其实就是检测获得Bean是不是FactoryBean类型的bean,如果是,那么需要调用该bean对应的FactoryBean实例中的getObject()作为返回值。接下来我们看下此方法的源码:

1
2
3
4
5
6
7
8
9
10
11
12
13
14
15
16
17
18
19
20
21
22
23
24
25
26
27
28
29
30
31
32
33
34
35
36
37
38
protected Object getObjectForBeanInstance(
Object beanInstance, String name, String beanName, @Nullable RootBeanDefinition mbd) {
//如果指定的name是工厂相关的(以&开头的)
if (BeanFactoryUtils.isFactoryDereference(name)) {
//如果是NullBean则直接返回此bean
if (beanInstance instanceof NullBean) {
return beanInstance;
}
//如果不是FactoryBean类型,则验证不通过抛出异常
if (!(beanInstance instanceof FactoryBean)) {
throw new BeanIsNotAFactoryException(transformedBeanName(name), beanInstance.getClass());
}
}
// Now we have the bean instance, which may be a normal bean or a FactoryBean.
// If it's a FactoryBean, we use it to create a bean instance, unless the
// caller actually wants a reference to the factory.
//如果获取的beanInstance不是FactoryBean类型,则说明是普通的Bean,可直接返回
//如果获取的beanInstance是FactoryBean类型,但是是以(以&开头的),也直接返回,此时返回的是FactoryBean的实例
if (!(beanInstance instanceof FactoryBean) || BeanFactoryUtils.isFactoryDereference(name)) {
return beanInstance;
}
Object object = null;
if (mbd == null) {
object = getCachedObjectForFactoryBean(beanName);
}
if (object == null) {
// Return bean instance from factory.
FactoryBean<?> factory = (FactoryBean<?>) beanInstance;
// Caches object obtained from FactoryBean if it is a singleton.
if (mbd == null && containsBeanDefinition(beanName)) {
mbd = getMergedLocalBeanDefinition(beanName);
}
boolean synthetic = (mbd != null && mbd.isSynthetic());
//到了这里说明获取的beanInstance是FactoryBean类型,但没有以"&"开头,此时就要返回factory内部getObject里面的对象了
object = getObjectFromFactoryBean(factory, beanName, !synthetic);
}
return object;
}

接着我们来看看真正的核心功能getObjectFromFactoryBean(factory, beanName, !synthetic)方法中实现的,继续跟进代码:

1
2
3
4
5
6
7
8
9
10
11
12
13
14
15
16
17
18
19
20
21
22
23
24
25
26
27
28
29
30
31
32
33
34
35
36
37
38
39
40
41
42
43
44
45
46
47
48
49
50
51
52
53
54
55
56
57
58
59
60
61
62
63
protected Object getObjectFromFactoryBean(FactoryBean<?> factory, String beanName, boolean shouldPostProcess) {
// 为单例模式且缓存中存在
if (factory.isSingleton() && containsSingleton(beanName)) {

synchronized (getSingletonMutex()) {
// 从缓存中获取指定的 factoryBean
Object object = this.factoryBeanObjectCache.get(beanName);

if (object == null) {
// 为空,则从 FactoryBean 中获取对象
object = doGetObjectFromFactoryBean(factory, beanName);

// 从缓存中获取
Object alreadyThere = this.factoryBeanObjectCache.get(beanName);
if (alreadyThere != null) {
object = alreadyThere;
}
else {
// 需要后续处理
if (shouldPostProcess) {
// 若该 bean 处于创建中,则返回非处理对象,而不是存储它
if (isSingletonCurrentlyInCreation(beanName)) {
return object;
}
// 前置处理
beforeSingletonCreation(beanName);
try {
// 对从 FactoryBean 获取的对象进行后处理
// 生成的对象将暴露给bean引用
object = postProcessObjectFromFactoryBean(object, beanName);
}
catch (Throwable ex) {
throw new BeanCreationException(beanName,
"Post-processing of FactoryBean's singleton object failed", ex);
}
finally {
// 后置处理
afterSingletonCreation(beanName);
}
}
// 缓存
if (containsSingleton(beanName)) {
this.factoryBeanObjectCache.put(beanName, object);
}
}
}
return object;
}
}
else {
// 非单例
Object object = doGetObjectFromFactoryBean(factory, beanName);
if (shouldPostProcess) {
try {
object = postProcessObjectFromFactoryBean(object, beanName);
}
catch (Throwable ex) {
throw new BeanCreationException(beanName, "Post-processing of FactoryBean's object failed", ex);
}
}
return object;
}
}

该方法应该就是创建 bean 实例对象中的核心方法之一了。这里我们关注三个方法:beforeSingletonCreation()afterSingletonCreation()postProcessObjectFromFactoryBean()。可能有小伙伴觉得前面两个方法不是很重要,LZ 可以肯定告诉你,这两方法是非常重要的操作,因为他们记录着 bean 的加载状态,是检测当前 bean 是否处于创建中的关键之处,对解决 bean 循环依赖起着关键作用。before 方法用于标志当前 bean 处于创建中,after 则是移除。其实在这篇博客刚刚开始就已经提到了 isSingletonCurrentlyInCreation() 是用于检测当前 bean 是否处于创建之中,如下:

1
2
3
public boolean isSingletonCurrentlyInCreation(String beanName) {
return this.singletonsCurrentlyInCreation.contains(beanName);
}

是根据 singletonsCurrentlyInCreation 集合中是否包含了 beanName,集合的元素则一定是在 beforeSingletonCreation() 中添加的,如下:

1
2
3
4
5
protected void beforeSingletonCreation(String beanName) {
if (!this.inCreationCheckExclusions.contains(beanName) && !this.singletonsCurrentlyInCreation.add(beanName)) {
throw new BeanCurrentlyInCreationException(beanName);
}
}

afterSingletonCreation() 为移除,则一定就是对 singletonsCurrentlyInCreation 集合 remove 了,如下:

1
2
3
4
5
protected void afterSingletonCreation(String beanName) {
if (!this.inCreationCheckExclusions.contains(beanName) && !this.singletonsCurrentlyInCreation.remove(beanName)) {
throw new IllegalStateException("Singleton '" + beanName + "' isn't currently in creation");
}
}

我们再来看看真正的核心方法 doGetObjectFromFactoryBean

1
2
3
4
5
6
7
8
9
10
11
12
13
14
15
16
17
18
19
20
21
22
23
24
25
26
27
28
29
30
31
32
33
34
35
36
private Object doGetObjectFromFactoryBean(final FactoryBean<?> factory, final String beanName)
throws BeanCreationException {

Object object;
try {
if (System.getSecurityManager() != null) {
AccessControlContext acc = getAccessControlContext();
try {
object = AccessController.doPrivileged((PrivilegedExceptionAction<Object>) factory::getObject, acc);
}
catch (PrivilegedActionException pae) {
throw pae.getException();
}
}
else {
object = factory.getObject();
}
}
catch (FactoryBeanNotInitializedException ex) {
throw new BeanCurrentlyInCreationException(beanName, ex.toString());
}
catch (Throwable ex) {
throw new BeanCreationException(beanName, "FactoryBean threw exception on object creation", ex);
}

// Do not accept a null value for a FactoryBean that's not fully
// initialized yet: Many FactoryBeans just return null then.
if (object == null) {
if (isSingletonCurrentlyInCreation(beanName)) {
throw new BeanCurrentlyInCreationException(
beanName, "FactoryBean which is currently in creation returned null from getObject");
}
object = new NullBean();
}
return object;
}

以前我们曾经介绍过FactoryBean的调用方法,如果bean声明为FactoryBean类型,则当提取bean时候提取的不是FactoryBean,而是FactoryBean中对应的getObject方法返回的bean,而doGetObjectFromFactroyBean真是实现这个功能。

而调用完doGetObjectFromFactoryBean方法后,并没有直接返回,getObjectFromFactoryBean方法中还调用了object = postProcessObjectFromFactoryBean(object, beanName);方法,在子类AbstractAutowireCapableBeanFactory,有这个方法的实现:

1
2
3
4
5
6
7
8
9
10
11
12
13
14
15
16
17
@Override
protected Object postProcessObjectFromFactoryBean(Object object, String beanName) {
return applyBeanPostProcessorsAfterInitialization(object, beanName);
}
@Override
public Object applyBeanPostProcessorsAfterInitialization(Object existingBean, String beanName)
throws BeansException {
Object result = existingBean;
for (BeanPostProcessor beanProcessor : getBeanPostProcessors()) {
Object current = beanProcessor.postProcessAfterInitialization(result, beanName);
if (current == null) {
return result;
}
result = current;
}
return result;
}

对于后处理器的使用,我们目前还没接触,后续会有大量篇幅介绍,这里我们只需要了解在Spring获取bean的规则中有这样一条:尽可能保证所有bean初始化后都会调用注册的BeanPostProcessor的postProcessAfterInitialization方法进行处理,在实际开发过程中大可以针对此特性设计自己的业务处理。


本站由 卡卡龙 使用 Stellar 1.29.1主题创建

本站访问量 次. 本文阅读量 次.